フロントローターは弊社のS1タイプ変更できるか検討することになりました。素材はこちらで、ホイールごとに合わせて形を設計します。

完成イメージはこんな感じです。

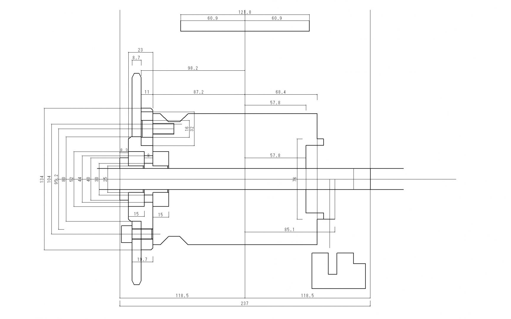
現状のローターはこちら。アウターはφ330ミリの鋳鉄だそう。

裏側はこんな感じで、だいぶ昔にワンオフ製作されたとのことです。

アウターローターを外そうとネジを取りますが、1個は6角穴が舐めて外れません。タガネで叩いて回します。

全部のボルトが外れましたが、硬くはまって分離できません。おそらくアウターの熱収縮で焼き嵌め状態になっているものと思われます。薄くて大きいこのローターは、無理に外すと曲がるので分解困難です。リジットローターは熱収縮分を考慮して内径のクリアランスを多めに確保して設計することがポイントです。

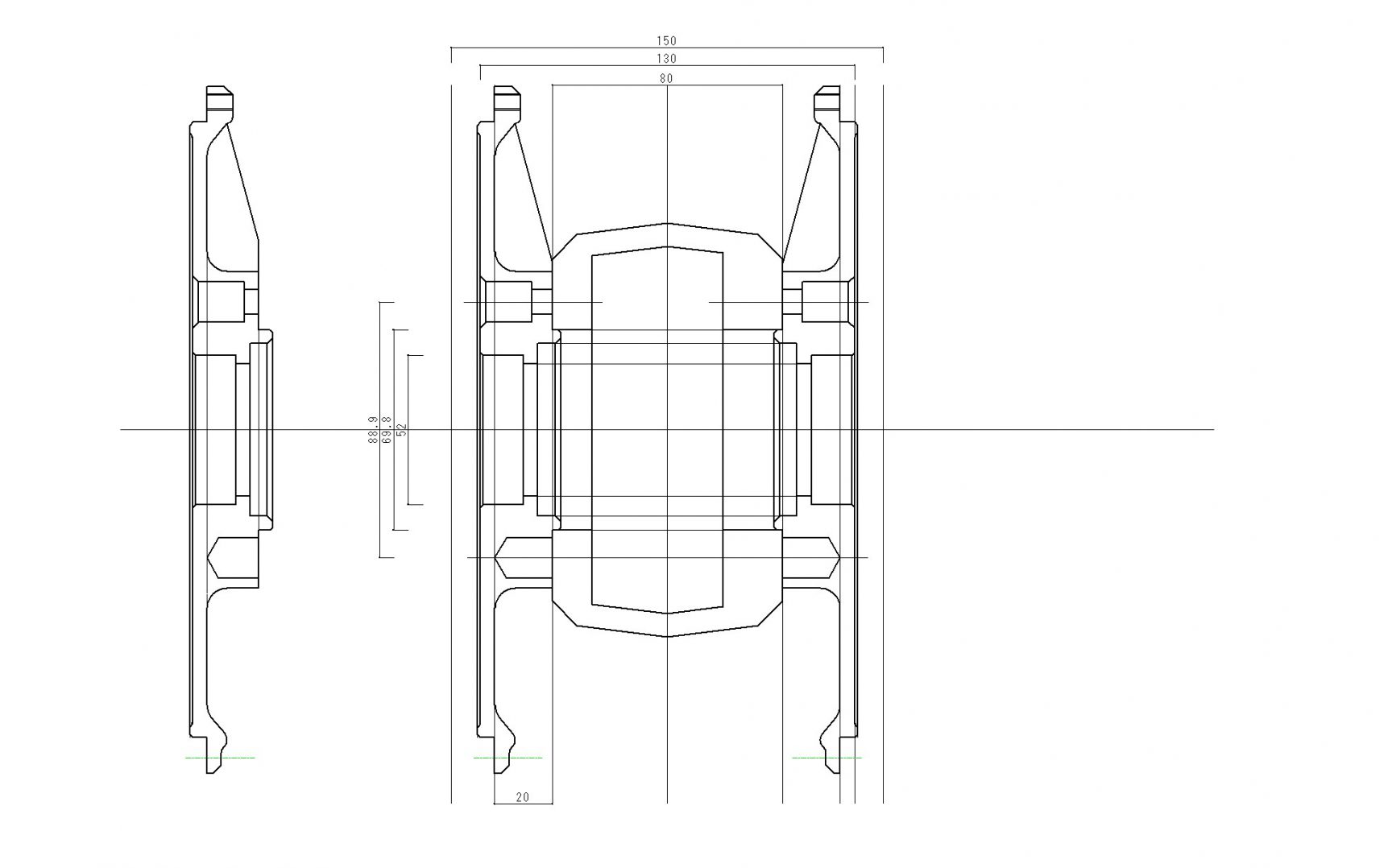
リヤはハブダンパーの無いダイマグだったので、是非ハブダンパーを入れたいとのこと。容量の十分なこちらを組み込めるようにアレンジします。

ダンパーは現行ダイマグのように、スプロケキャリア側に設置すると収まりそうです。

スプロケのPCDは同一だと被るので、少し大きくしてカワサキ純正規格にすると良さそうです。スプロケの互換性も良くなります。

リヤダイマグの構成はこんな感じを考えました。ハブダンパー内臓スプロケキャリアを設け、11ミリほどチェーンラインがオフセットします。ホイールベアリングも大径化します。

フロントダイマグは弊社のS1ローターを組むために、ダイマグのラージハブのような形状に大幅に改造が必要となりました。ホイールベアリングはS1同様にインナーローターに入る構成です。

この構成だと通常ローター外側面のスパンは130ミリとなります。これはノーマルステムとフォークでの限界値。フォークとローターのクリアランスは1ミリほど。S1キャリパーを使う際も都合がいい構成です。



